苹果直播-精品苹果直播地址页
长者助手
无障碍
手机版
智能机器人
网站支持
主页
苹果直播公开
政民互动
政务服务
走进陆丰
专题专栏
部门镇办
苹果直播-精品苹果直播地址页
>
苹果直播 门户网站
>
重点领域信息公开
>
征地信息公开
>
批次(或单独选址项目)用地名称
>
征地公告信息/征地补偿安置方案公告信息
分享到:
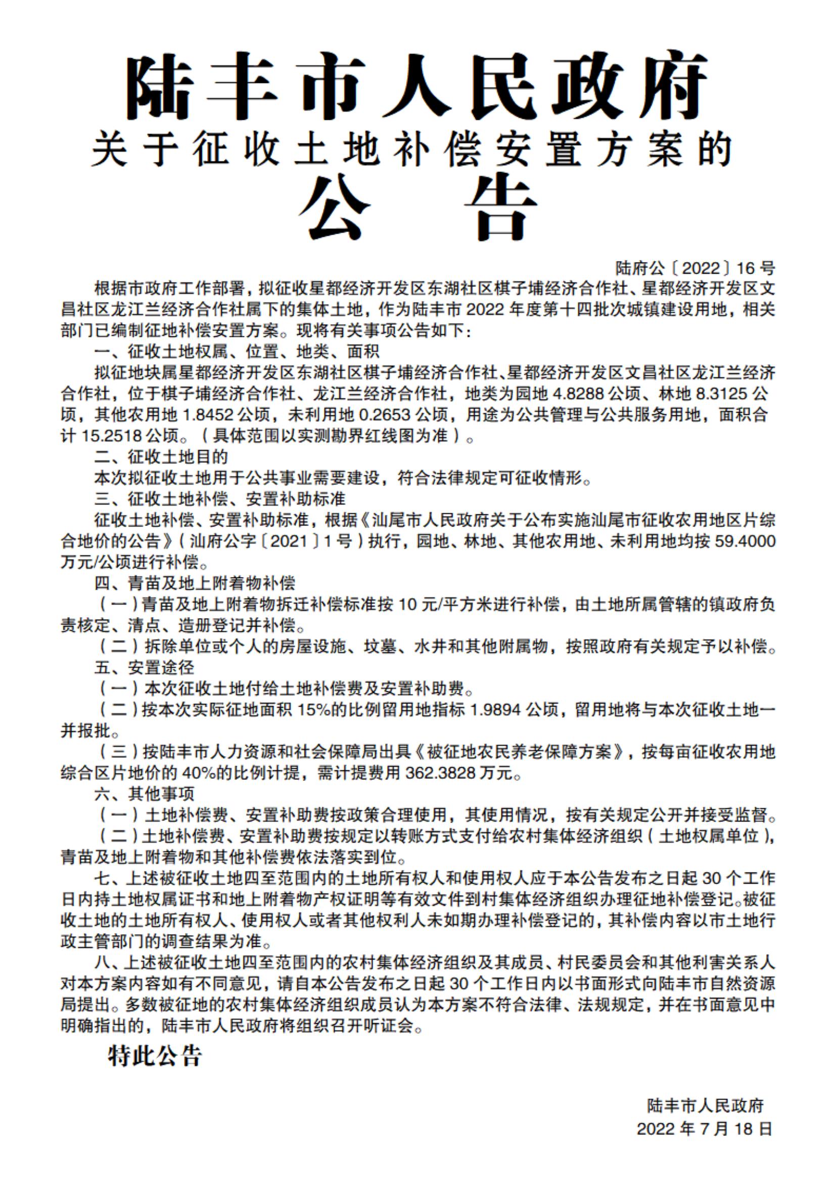
苹果直播 关于征收土地补偿安置方案的公告(陆府公[2022]16号)
2022-07-18 09:22
来源:
本网
发布机构:
苹果直播 门户网站
【字体:
大
中
小
】
关联稿件:
相关附件:
您访问的链接即将离开“苹果直播 ”门户网站,是否继续?