苹果直播-精品苹果直播地址页 > 苹果直播
门户网站 > 重点领域信息公开 > 征地信息公开 > 批次(或单独选址项目)用地名称 > 征地听证信息
分享到:
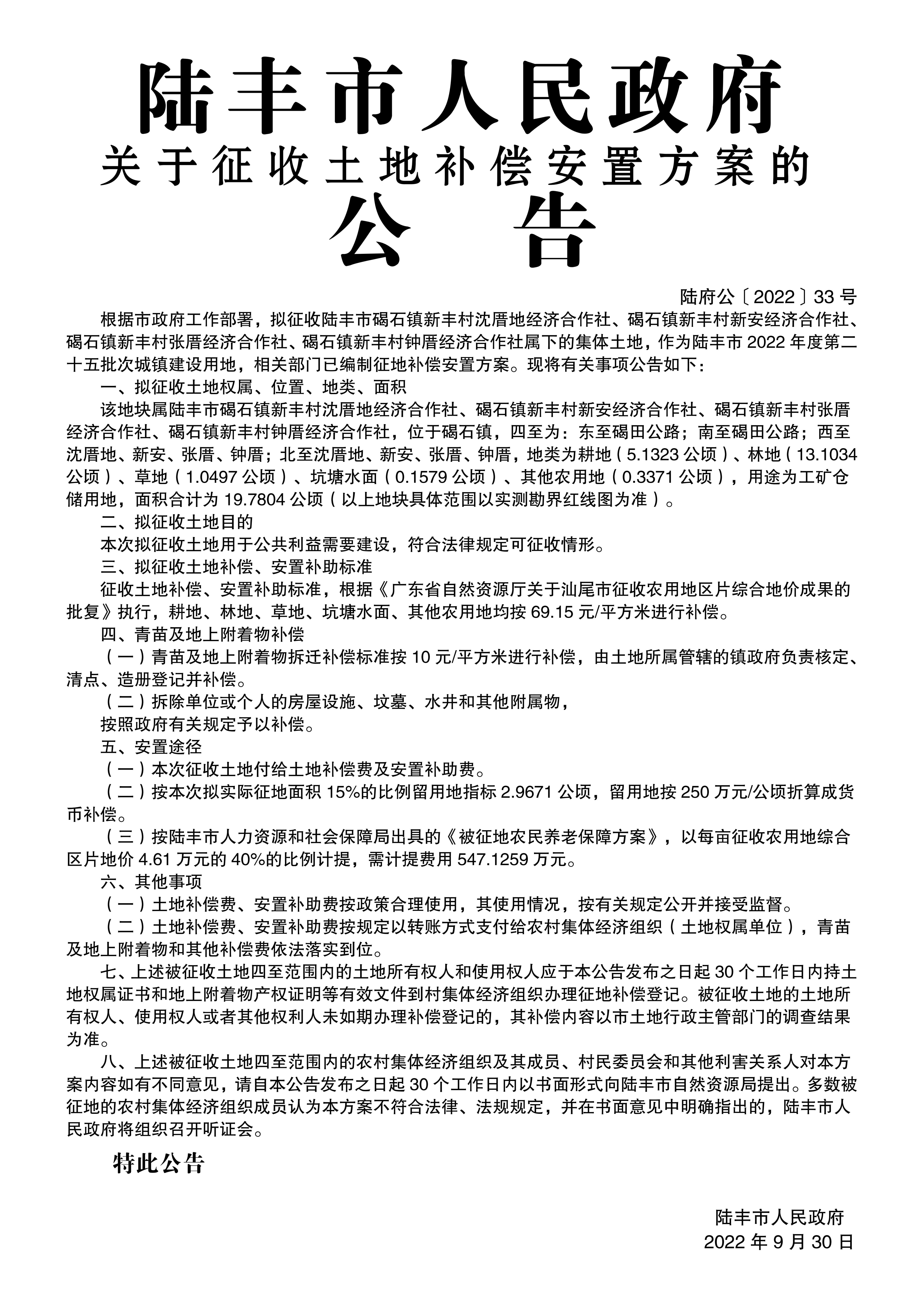
苹果直播 关于征收土地和补偿安置方案的公告(陆府公[2022]33号)

关联稿件:
相关附件:
您访问的链接即将离开“苹果直播 ”门户网站,是否继续?
长者助手
无障碍
手机版
智能机器人
2022-09-30 10:15
粤公网安备 44158102000013号